System Diagram
| Item | Description |
|---|---|
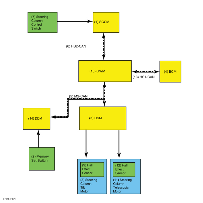
| 1 | DDM |
| 2 | SCCM |
| 3 | Memory set switch |
| 4 | DSM |
| 5 | BCM |
| 6 | MS-CAN |
| 7 | HS-CAN2 |
| 8 | Steering column control switch |
| 9 | Steering column tilt motor |
| 10 | Hall effect sensor |
| 11 | GWM |
| 12 | Steering column telescopic motor |
| 13 | Hall effect sensor |
| 14 | HS-CAN1 |
System Operation
Network Message Chart - Power Adjustable Steering Column
Module Network Input Messages
| Broadcast Message | Originating Module | Message Purpose |
|---|---|---|
| Ignition status | BCM | Communicates the ignition status to initiate the easy entry and exit feature. |
| Personality recall | BCM | When the personality recall command is received from the BCM, the DSM stores or recalls the steering wheel position. If a RKE transmitter has been programmed to a memory position, this input is used to recall the steering column position. |
| Steering column position switch status | SCCM | Controls the adjustable steering column when the steering column control switch is pressed. The message is transmitted from the SCCM to the DSM via the GWM. |
| Memory seat switch status | DDM | When the memory set switch (1, 2 or 3) is activated, the DDM sends this message to the DSM which then stores or recalls the corresponding memory seat position. |
Manual Adjustable Steering Column
The manual adjustable steering column is controlled by a mechanical lever on the underside of the steering column, which uses a cam to lock and unlock the steering column. When the lever is pulled down, the steering column can be adjusted up or down and in or out to the desired position. When the steering column is in the desired position(s), lift the lever up to its original position to lock the steering column in place.
Power Adjustable Steering Column
The power adjustable steering column is controlled by the steering column control switch, the memory SET switch or the RKE transmitter. The power adjustable steering column can be adjusted upward, downward, inward and outward using the steering column control switch.
Jog Mode
If the DSM loses the signal from either of the steering column tilt/telescopic motor sensors, the affected steering column motor operates in jog mode. Jog mode allows limited operation of the affected steering column motor using only the steering column control switch. When the steering column control switch is operated in jog mode, the steering column moves in the desired direction for one second, then stops. The steering column control switch must be released, then pressed again in order to move the steering column for an additional second. Jog mode is an indication there is a tilt or telescoping motor sensor or circuit fault. If the adjustable steering column is operating in jog mode, a DTC sets in the DSM.
Memory Position Programming and Recall
The DSM monitors the steering column position using Hall-effect sensors that are integral to the tilt and telescopic motors. The sensors provide a digital signal used by the DSM to calculate the position of the steering column in relation to the full forward, full rearward, full up and full down positions. The DSM uses this signal to store and recall memory positions, to perform the easy entry/exit operations and to make sure the tilt and telescopic motors do not stall against the steering column end of travel. If a tilt motor sensor DTC or telescopic motor sensor (also called reach motor sensor) DTC is set, the DSM does not recall a programmed memory position or automatically position the steering column during the easy entry/easy exit operations.
The memory SET switch is monitored by the DDM. When a memory position is recalled through the memory SET switch, the DDM sends a MS-CAN message to the DSM. The DSM activates the tilt/telescopic motor(s) and monitors the Hall-effect sensors to adjust the steering column to the position that is stored in the DSM memory. Once the steering column reaches the desired position, the DSM deactivates the steering column motor(s). If the DSM receives a steering column switch input during a memory position recall function, the module stops the memory recall and responds to the new steering column switch position input.
When a programmed RKE transmitter is activated, the BCM sends a High Speed Controller Area Network 1 (HS1-CAN) message to the GWM. The GWM then sends a MS-CAN message to the DSM, which moves the steering column to the position that is stored in the DSM memory.
Easy Entry and Exit
The easy entry and exit function moves the steering column to the full upward position when the vehicle is in the PARK position and the ignition is off.
The DSM monitors the steering column position using Hall-effect sensors that are integral to the tilt and telescopic motors. The DSM commands the steering column to the full upward position when the ignition status message indicates the ignition is off. The DSM cancels this operation if a valid input is received from the steering column control switch or memory position switch.
The DSM records the current steering column position before powering the steering column for an easy exit operation. This recorded position returns the steering column to this position on the next easy entry operation. During easy entry operation, the steering column is either returned to the position previous to the easy exit operation or to the saved memory preset if a RKE transmitter is used.
The easy entry and exit feature can be enabled or disabled using the message center. Refer to Driver Controls in the Owner's Literature for instructions for using the message center.
Component Description
Steering Column Control Switch
The steering column control switch is a momentary contact switch that is connected directly to the LH side of the SCCM and controls the forward, rearward, upward and downward movement of the steering column. The steering column control switch is serviced separately.
Steering Column Tilt Motor
The DSM provides power and ground to the tilt motor, which controls the upward and downward position of the power adjustable steering column. The tilt motor is equipped with a Hall-effect type rotation sensor that sends digital signals to the DSM. The DSM uses these signals to calculate the location of the steering column in relation to the full up and down positions and to make sure the tilt motor does not stall against the steering column end of travel in the up or down direction. The tilt motor is serviced separately from the steering column.
Steering Column Telescopic Motor
The steering column telescopic motor controls the inward and outward position of the power adjustable steering column. the telescopic motor is powered by the DSM and is equipped with a Hall-effect type rotation sensor that sends digital signals to the DSM. The DSM uses these signals to calculate the location of the steering column in relation to the full forward and rearward positions and to make sure the telescopic motor does not stall against the steering column end of travel in the forward or rearward direction. The telescopic motor is serviced with the steering column.
Description and Operation - Steering Column - Overview
Diagnosis and Testing - Steering ColumnUse the key blade to start your vehicle and unlock or lock the driver door from outside your vehicle. The integrated keyhead transmitter functions as a programmed ignition key that operates all the locks and starts your vehicle, as well as a remote control.
